6308-66996555/0371-86550815
发布时间:2022-06-08 09:00:56 发布人:本站
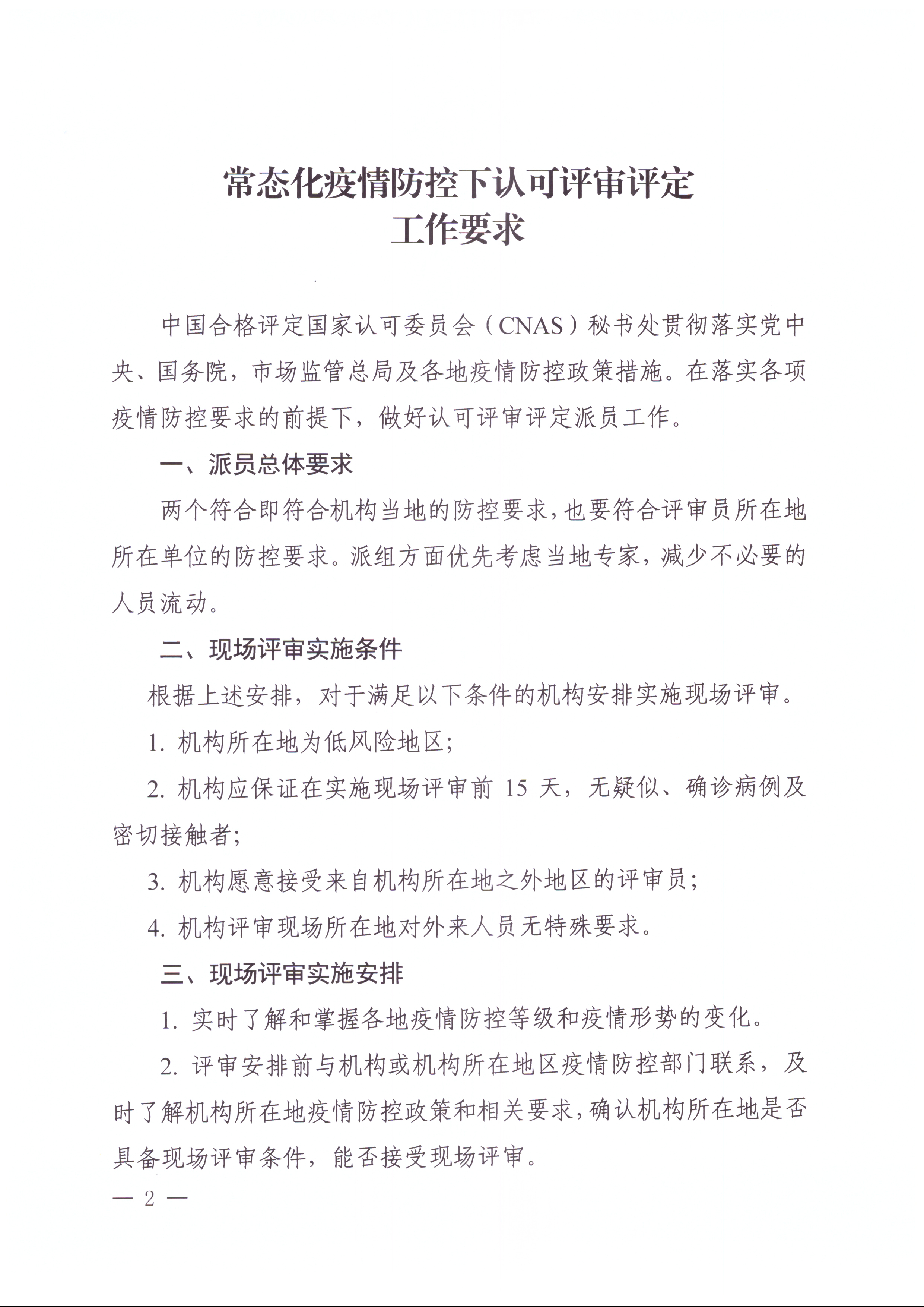
近日,中国合格评定国家认可委员会印发《常态化疫情防控下认可评审评定工作要求》,要求在落实各项疫情防控要求的前提下,做好认可评审评定派员工作。文件对认可评审评定派员总体要求、现场评审实施条件、现场评审实施安排、外派执行评审任务中遇到的问题及采取的应对措施、疫情期间外出评审发生额外费用报销规定做出了说明。具体内容如下:






上一篇:注意 | 这些认证标准换版啦
官方公众号
官方抖音号
营业执照公示 豫ICP备26829524号-2 技术支持:kok投注官网下载品牌部