6308-66996555/0371-86550815
发布时间:2022-05-30 09:08:55 发布人:本站
自1992年联合国环境与发展大会以来,全球可持续发展态势发生了深刻变化,可持续发展逐步成为国际共识。关于可持续发展(sustainable development)和可持续性(sustainability),国家相关标准对这两个术语进行了界定。其中,可持续发展是指在即满足当代人环境、社会和经济方面的需要,又不危及后代人满足其需要的能力的持续过程。可持续性指在即满足当代人环境、社会和经济方面的需要,又不危及后代人满足其需要的能力的情况下的系统状态。可持续性是可持续发展的目标,可持续性包含社会、环境与经济等3个相互依存的维度。可持续认证评价体系有一个明确的目的,即推动产生积极的社会、环境与经济影响,消除或补救负面影响。可持续认证评价体系应界定并明确其适用范围、可持续性目标和实现这些目标的对策;聚焦其适用范围内重要的可持续性影响,基于当前的科学成果与相关国际规范,根据当地或行业具体条件设计可持续评价指标,采用适宜的认证模式并开展评价,以帮助相关方提升可持续发展绩效。
一、认证模式内涵的发展
20世纪70年代以来,为了适应产品质量认证的发展,国际标准化组织基于对产品的危险性分析、认证成本投入与认证效果评估等因素的综合权衡,在《认证的原则和实践》中总结了8种产品认证模式,认证模式即成为产品认证方案中重要的组成部分。在GB/T 27067(ISO/IEC 17067:IDT) 《合格评定 产品认证基础和产品认证方案指南》标准中,认证模式实际被赋予了更丰富的内涵,即是为产品、过程或服务能够满足认证要求而采用的合格评定功能和活动的组合,并称为“认证方案类型”。标准中同时提出了适用于过程和服务的认证方案类型建议。
基于国际标准的理论指导和国内服务认证等认证领域的蓬勃发展,服务认证乃至过程认证的认证模式研究不断深入,尤其服务认证模式已形成了相对完善的理论和技术体系。而对于服务可持续性认证,虽然其主体是服务,但认证对象并非服务本身,而是服务的整个过程中体现的可持续性,与传统的产品认证、服务认证仍有明显的区别,因此,有必要对服务可持续性的模式进行进一步的探讨。
二、认证模式差异产生的原因
在服务认证依据标准制定技术方面,现有的服务认证项目多数围绕服务特性测评和服务管理审核展开,结合服务的无形性、接触性等特性,提出了公开或神秘顾客暗访、顾客调查、服务足迹测评等认证模式。也有一部分认证项目沿用ISO 9001质量管理的过程方法和PDCA循环的思路,注重组织的服务资源和服务过程的管理;认证评价模式基于服务质量(SERVQUAL)理论,一般沿用传统的满意度调查和专家评价方式。
对于服务可持续性认证来说,首先接受认证的主体是服务和服务提供者,因而其必然具备服务本身的特征。然而从可持续性定义及可持续认证评价体系所聚焦的可持续性影响问题可以看出,服务可持续性认证评价,重点是从社会、环境与经济三个维度,围绕服务对可持续性影响,建立包括可持续状态评价、可持续特性评估、可持续特性测量的评价指标体系,用以评价服务的系统状态所具有的可持续发展能力和水平。举例来说,对于服务质量而言,其结果重点体现在服务提供者与顾客的互动上;而对于服务的可持续性而言,其结果则重点体现在服务提供者的行为以及其行为对经济、社会、环境等可持续发展目标的影响。服务可持续性评价标准建立的理论基础与一般情况下服务认证评价标准不同,因此在认证评价模式的选择上,既会有与服务认证模式的联系,也会与传统认证模式出现一定的差异。
三、服务可持续性认证可选评价模式
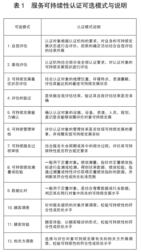
服务可持续特性认证模式的选择对认证结果的可信度至关重要,直接影响认证结果的准确性和客观性。在服务可持续性认证活动中应采用合格评定功能法,利用选取和确定功能形成认证模式。服务可持续性认证模式应结合评价目标、服务类型、可持续特性进行选择,并应考虑评价目标,如评价对象的可持续发展能力、可持续发展潜力或可持续发展水平。通过对国内外可持续性认证评价模式的分析,可选的服务可持续性认证模式包括但不限于表1中的内容:

四、评价模式的选用
(一)认证模式的选择原则
服务可持续特性认证模式的选用应遵循公正性、适宜性、经济性原则,结合评价目标、服务类型和可持续性的体现形式选择认证模式及其组合,同时,还应该考虑包含一个完整的认证活动周期(如监督和再认证)的相关活动,以及考虑认证类型的技术特征等。
(二)认证模式的选择与应用
1.当基于认证目标选择认证模式时
对可持续发展能力的评价,可采用自我评估+评估验证,结合能力确认、管理审核等方式;
对可持续发展潜力的评价,可采用基线评估+最优状态评估,结合特性评价、绩效测量和检验等方式;
对可持续发展水平评价,可采用自我评估+评估验证,结合能力确认、绩效测量、数据比对等方式。
2.当考虑服务类型选择认证模式时
对于基础性服务的评价,可采用能力确认、管理审核、特性评价、绩效测量和检验等方式;
对于生产性服务的评价,可考虑采用顾客调查、相关方调查等方式;
对于生活性服务的评价,可考虑顾客调查、顾客体验、相关方调查等方式。
3.考虑可持续特性选择评价模式时
对于定性指标,可以采用评估验证、管理审核、服务过程审核、顾客调查、相关方调查等评价方式;
对于定量指标,可以采用测量或检验、顾客调查、数据比对等评价方式。
4.考虑认证活动周期选择认证模式
初次认证的认证模式,应该结合可持续性评价指标特点,采用“自我评估”或“基线评估”或“基线评估+可持续发展最优状态评估”的基本模式,结合“评估的验证、可持续发展能力确认、可持续管理审核、可持续服务过程审核、可持续绩效测量或检验、数据比对”的一种或几种模式进行组合认证;
监督过程的认证模式,应考虑评价对象持续改进,可持续发展能力和水平不断提高,以及评价结果渐进的过程,可以采用模式“基线评估”结合“评估的验证、可持续发展能力确认、可持续管理审核、可持续服务过程审核、可持续绩效测量或检验、数据比对”的模式进行组合,但可以予以过程的简化,包括减少认证过程中的样本量;
如果不需要进行重复的能力确认和管理审核,认证模式中可减少顾客体验和相关方调查。对于进行再认证,可以采用初次认证确定的认证模式。
(三)影响认证模式的其他因素
在服务可持续认证过程中,除认证对象自身行为体现的可持续性外,外部条件和环境也会对其可持续性产生影响,使同一类型的认证主体,在可持续性上体现明显的差异性,如认证对象所在地的地理环境、基础条件和资源、经济和社会发展水平、人员整体素质水平、政府政策等。即使同一个认证对象,在一个认证周期内,这些外部因素如发生变化,也会对认证结果的一致性产生一定的影响。因此,认证过程中应关注这些因素的变化,在必要时,认证模式应该重新采用最优状态评估、绩效检验、数据比对等模式。
此外,在认证策划和实施过程中,还应该综合考虑认证实施人员的综合能力与资源需求,包括劳力资源、技术资源和设备/设施资源,以及认证投入和认证结果有效性的平衡。
五、建议
《合格评定 服务认证模式选择与应用导则》(GB/T 27207-2020)给出了服务认证模式选择与应用导则,为服务可持续性认证模式的研究提供了经验借鉴。在服务可持续性认证的策划和实施过程中,也可参照GB/T 27067的认证方案类型指南和GB/T 27207提出的指导原则,结合本文给出的可选认证模式和模式选用方法,综合考虑服务类型及可持续评价指标的特点,考虑认证的风险与技术经济性,设计适宜的服务可持续性认证模式。
官方公众号
官方抖音号
营业执照公示 豫ICP备26829524号-2 技术支持:kok投注官网下载品牌部